改訂3版 電験2種一次試験これだけシリーズ これだけ法規

- 発売中
- 発売日: 2020/06
- 著者: 石橋千尋/霜出外茂治
- 判型: A5(348頁)
- ISBN: 978-4-485-10058-5
- 定価: ¥3,190(本体 ¥2,900)
- 商品紹介
- 目次
- 動画
2種これだけシリーズは、3種に合格し、これから2種受験に向けて学習を始めようとする方のための解説書です。
短期間に実力を養うため、やさしい問題から実践的な問題へ段階的に学習できるよう、例題は2種だけでなく3種の出題からも取り上げています。
法規は、電気事業法や電気工事士法、電気設備技術基準などの法令については条文自体が出題される、3種では出題されない施設管理の問題が出題される、という傾向があります。
条文をすべて覚えることは不可能といってよいでしょう。そこで、特に重要な条文を抽出し、関連法令も整理して効率よく学習できるよう工夫しています。
【要点】
学習項目の要点を簡潔にまとめました。これにより学習の重要事項が短時間に把握できます。
【基本例題にチャレンジ】
基本例題は学習項目に直結する第3種レベルの問題としました。「やさしい解説」で、この比較的簡単な問題を解く学習を通して、具体的な問題を解く基礎力を養成する内容にしました。
【応用問題にチャレンジ】
第2種一次試験に出題される水準の代表的な問題を取り上げ、実践的な問題の解き方を学習する内容にしました。また、基本例題と同様に、できるだけ平易な解き方の解説を加えました。
【ここが重要】
各項目の重要な考え方、定理や諸公式およびその導き方など、確実に覚えておかなければいけない事項をまとめてあります。
【演習問題】
第2種一次試験に出題される難易度の高い問題を取り上げました。最終的な実力チェックに活用ください。
短期間に実力を養うため、やさしい問題から実践的な問題へ段階的に学習できるよう、例題は2種だけでなく3種の出題からも取り上げています。
法規は、電気事業法や電気工事士法、電気設備技術基準などの法令については条文自体が出題される、3種では出題されない施設管理の問題が出題される、という傾向があります。
条文をすべて覚えることは不可能といってよいでしょう。そこで、特に重要な条文を抽出し、関連法令も整理して効率よく学習できるよう工夫しています。
【要点】
学習項目の要点を簡潔にまとめました。これにより学習の重要事項が短時間に把握できます。
【基本例題にチャレンジ】
基本例題は学習項目に直結する第3種レベルの問題としました。「やさしい解説」で、この比較的簡単な問題を解く学習を通して、具体的な問題を解く基礎力を養成する内容にしました。
【応用問題にチャレンジ】
第2種一次試験に出題される水準の代表的な問題を取り上げ、実践的な問題の解き方を学習する内容にしました。また、基本例題と同様に、できるだけ平易な解き方の解説を加えました。
【ここが重要】
各項目の重要な考え方、定理や諸公式およびその導き方など、確実に覚えておかなければいけない事項をまとめてあります。
【演習問題】
第2種一次試験に出題される難易度の高い問題を取り上げました。最終的な実力チェックに活用ください。
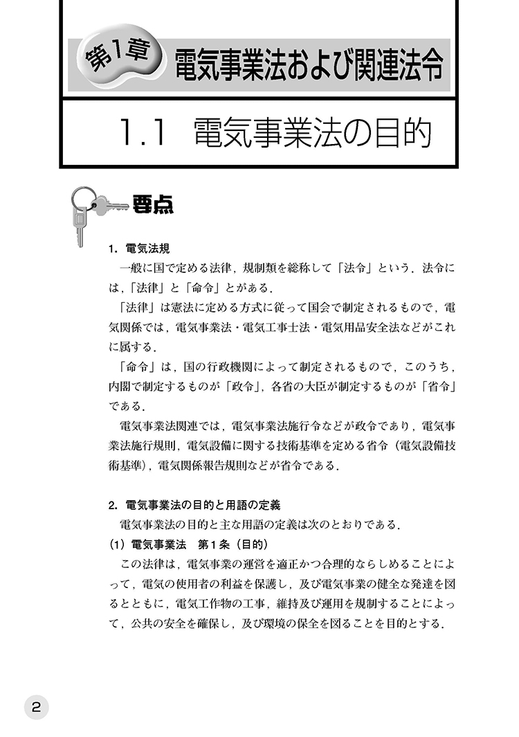
第1章 電気事業法および関連法規
電気事業法の目的
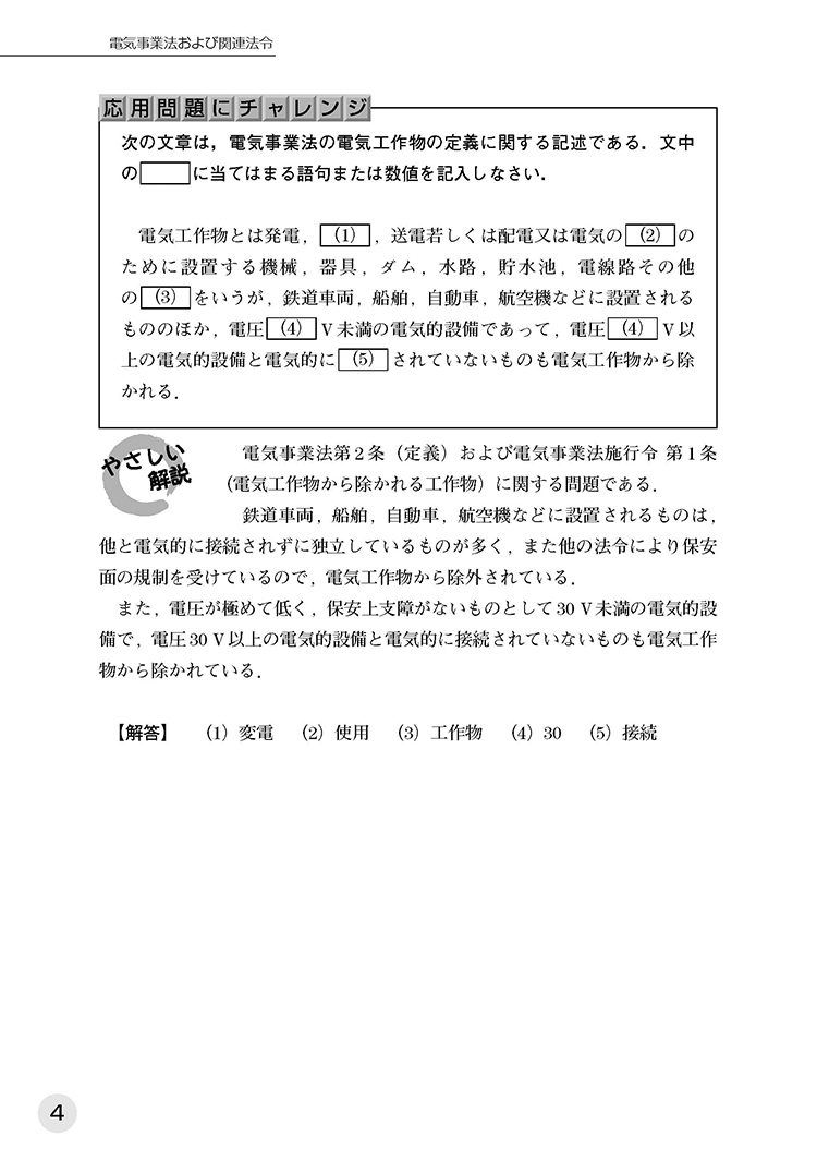
電気工作物の分類
技術基準への適合
保安規定および電気主任技術者
工事計画の認可および届出
電気関係報告規則
第2章 電気工事士法および電気用品安全法
電気工事士法と電気工事業法
電気用品安全法
第3章 電気設備技術基準とその解釈
用語の定義
電路の絶縁
電路及び機器の絶縁耐力
電線等の施設
風圧荷重と保安工事
電気機械器具の危険の防止
電気設備の接地
変圧器の施設
保護対策および電気的,磁気的障害の防止
公害の防止および電気設備の施設制限など
地中電線路
発電所、変電所等の施設
電気使用場所の施設
分散型電源の系統連系設備
第4章 施設管理
電力系統の安定度
周波数の調整
電圧の調整
中性点接地方式
短絡容量の抑制対策
瞬時電圧低下の影響と対策
フリッカとその対策
誘導障害とその対策
高調波の影響と対策
新しい発電方式
変圧器の損失と効率
需要率、不等率および負荷率
需要設備の保護協調
需要設備の保守点検
電気事業法の目的
電気工作物の分類
技術基準への適合
保安規定および電気主任技術者
工事計画の認可および届出
電気関係報告規則
第2章 電気工事士法および電気用品安全法
電気工事士法と電気工事業法
電気用品安全法
第3章 電気設備技術基準とその解釈
用語の定義
電路の絶縁
電路及び機器の絶縁耐力
電線等の施設
風圧荷重と保安工事
電気機械器具の危険の防止
電気設備の接地
変圧器の施設
保護対策および電気的,磁気的障害の防止
公害の防止および電気設備の施設制限など
地中電線路
発電所、変電所等の施設
電気使用場所の施設
分散型電源の系統連系設備
第4章 施設管理
電力系統の安定度
周波数の調整
電圧の調整
中性点接地方式
短絡容量の抑制対策
瞬時電圧低下の影響と対策
フリッカとその対策
誘導障害とその対策
高調波の影響と対策
新しい発電方式
変圧器の損失と効率
需要率、不等率および負荷率
需要設備の保護協調
需要設備の保守点検







